رفتن به مطلب

مراحل تبدیل الگوریتم ها ونمودارهای فلوچارتی به نرم افزار مدیریتی نیمه هوشمند نمایش روندکاری و روندعلمی درقالب نمودارهای فلوچارتی


نورنما

ارسال‌های توصیه شده

بسم الله الرحمن الرحیم

با سلام خدمت دوستان انجمن 

باتوجه به لطفی که دوستان واساتید انجمن داشته ودارند، بنده به عنوان شاگردی از شاگردان انجمن  از باب تشکر از شما خوبان ، 

  برآن شدم که یکی از نمونه سورسهای با کاربرد وسیع مدیریتی را خدمت اعضای محترم انجمن ارائه داده و بصورت گام به گام توضیحات لازم را بصورت بسیارمختصر عرض کنم 

 

البته چون الان چندین پروژه مختلف برعهده دارم شاید فرصت پاسخگویی به سوالات عزیزان دراین باره ،خصوصا درباره توسعه دادن این نرم افزار را نداشته باشم

و دوستانی که موردپسندشان قرار میگیرد باید خودشان آستینها را بالا زده و تغییرات لازم را براساس نیازهایشان برطرف نمایند

    * البته لازم به ذکر است درحال حاضر نمونه مشابهی در B4A سراغ ندارم وگمانم به این است که همین مقدار اندک سورس کد و  مطلب ارائه شده نیز اولین نمونه دراینخصوص باشد

اما چون پیشرفت ایران عزیز و جوانان برنامه نویس همیشه مدنظر ما بوده ، این نمونه سورس با آموزش مربوطه در روزهای آتی خدمت بزرگواران ارائه می گردد.:53:

 

موضوعات آموزشی :

1- *الگوریتم و نمودار فلوچارت (نمودار نمایش روند) چیست و چه فوائد وکاربردهایی دارد؟ 

2- *نمونه هایی از نمودارهای فلوچارتی در زمینه های مختلف علمی یا مدیریتی 

3- *نحوه ترسیم وقواعد ابتدائی ترسیم فلوچارت با معرفی نرم افزار  Visio و آموزش کوتاه وخلاصه ترسیم فلوچارت بااین نرم افزار 

4- *نحوه کد گذاری شاخه های فلوچارت های مختلف  جهت انتقال به دیتابیس 

5- *توضیحی مختصر در باب ستونهای دیتابیس محتویات فلوچارت 

6- *توضیحی مختصر درباره کدهای سورس نیمه هوشمند دریافت کننده اطلاعات از دیتابیس متعلق به فلوچارت ونمایش نموداری ومرحله به مرحله ،مراحل مختلف فلوچارت با مراحل قبلی وبعدی و نمایش گزینه های بله وخیر روی خطوط با امکان کلیک بر روی مراحل قبل وبعد و کنونی ، و طی روند علمی یا روند مدیریتی نمودار فلوچارت ما 

7- * ارائه نمونه سورس کد اولیه آماده .

 

 

* آموزش وتوضیحات مربوطه بزودی  در روزهای آینده ان شاءالله شروع و ارائه خواهد شد

لینک ارسال
به اشتراک گذاری در سایت های دیگر

سلام دوست خوبم

بشدت استقبال می کنم و تشکر بابت زحمات بی منت و با عشق و علاقتون :give_heart:

داشتن اینچنین کاربرانی که بدون هیچ چشم داشتی علم و تلاش خودشون رو در اختیارمون قرار میدن، نعمت بزرگیه.

امیدوارم دوستان و ما بتونیم قدردان و بهره مند تلاش هاتون باشیم :hi::53:

لینک ارسال
به اشتراک گذاری در سایت های دیگر

سلام خدمت استاد آرتای عزیز 

تشکر از ماست 

نظر لطفتان هست ، البته کدنویسی آنچنانی ندارد وزیره به کرمان بردن ما را به بزرگواری خودتان ببخشید

البته  روی این مسئله که چگونه نمودارهای فلوچارتی را بتوانیم  برای سیستم قابل فهم کنیم وسیستم خودش مرحله به مرحله فلوچارت را ترسیم و کاربر را به مرحله بعدی  و یا مرحله قبلی رهنمایی کند طبعا زیاد فکر شده 

البته نیاز به قدردانی نیست ، وظیفه است درس خدمت بزرگواران انجمن تحویل بدهیم .:53:

 

 

لینک ارسال
به اشتراک گذاری در سایت های دیگر

بسم الله الرحمن الرحیم 

مراحل تبدیل الگوریتم ها ونمودارهای فلوچارتی به نرم افزار مدیریتی نیمه هوشمند نمایش روندکاری و روندعلمی درقالب نمودارهای فلوچارتی

موضوعات آموزشی :

1- *الگوریتم و نمودار فلوچارت (نمودار نمایش روند) چیست و چه فوائد وکاربردهایی دارد؟ 

* در همین ابتدای امر عرض کنم چون برخی مراحل آموزشی قبلا توسط افرادی آموزش داده شده است ، لذا بنده ازبین دهها آموزش بهترین و خلاصه ترین وساده ترین آموزش ها را جستجو و یک نمونه منتخب که به درد کار این مدل نرم افزار می خورد را خدمت بزرگواران در اینجا ارسال میکنم :

 

الگوریتم :

یکی از واضحترین تعاریفی که درباره الگوریتم شده اینست که الگوریتم به مجموعه‌ای از دستورالعمل‌ها و فرمول‌هایی که با زبان رسا و دقیق، به همراه جزئیات لازم و به صورت مرحله به مرحله به گونه اجرا شده باشند که هدف خاصی را دنبال کنند و شروع و پایان آنها نیز مشخص باشد، الگوریتم گفته می‌شود.کلمه الگوریتم از نام ریاضیدان برجسته‌ی ایرانی، ابو جعفر محمد بن موسی الخوارزمی و به پاس خدمات ارزنده او به توسعه دانش بشری گرفته شده‌است.

 

خصوصیات یک الگوریتم :

تمام الگوریتم‌ها باید شرایط و معیارهای زیر را دارا باشند:
    ورودی:
یک الگوریتم باید هیچ یا چندین پارامتر را به عنوان ورودی بپذیرد؛
    خروجی:
الگوریتم بایستی حداقل یک کمیت به عنوان خروجی (نتیجه عملیات) تولید کند؛
    قطعیت:
دستورهای الگوریتم باید با زبانی دقیق، و بی‌ابهام بیان شوند. هر دستورالعمل نیز باید انجام‌پذیر باشد. 
    محدودیت:
الگوریتم باید دارای شروع و پایان مشخصی باشد، به نحوی که اگر دستورهای آن را دنبال کنیم، برای تمامی حالات، الگوریتم پس از طی مراحل شمارا و متناهی خاتمه یابد. به علاوه، زمان لازم برای خاتمه الگوریتم هم باید به گونه‌ای معقول، کوتاه باشد.(1)

 

نمودار فلوچارتی :

اما در عمل برای نمايش الگوريتم از يک فلوچارت ( شمای جريان عمليات - روند نما ) استفاده می شود. در حقيقت فلوچارت روش تصويری و استاندارد نمايش الگوريتم است.

 

___________منبع :

1- https://fullkade.com/1394/08/الگوریتم-چیست؟/

لینک ارسال
به اشتراک گذاری در سایت های دیگر

* فوائد وکاربردهای الگوریتم ونمودارهای فلوچارتی 

دوستان عزیز اگر در نمونه های زیر دقت کنند، به این نتیجه میرسند که غالب امور اجرائی مدیریتی خصوصا در سطح کلان ، قابل الگوریتم نویسی و برنامه ریزی در قالب فلوچارت را دارندو روش اصولی در هر مدیریتی هم طبع روشهای نوین همین امر می باشد، که هرمدیری با نوشتن روند کاری محیط کاری خود، به نوع الگوریتم و سپس فلوچارتی کردن فرآیندها طبعا از مدل سنتی و فرد محور به سمت روش نوین برپایه کار و روندکاری پیش می رود و طبعا اگر این فلوچارت او بصورت اپلیکیشن آنلاین دراختیارش قرار بگیرد به راحتی می تواند نظارت لحظه به لحظه وقوی بر بخشهای مختلف از زیرمجموعه هایش داشته باشدو نقاط ضعف هربخش برایش به راحتی وسرعت وسهولت قابل تشخیص خواهد بود، وبا قدرتی که این سبک مدیریتی به او میدهد قابلیت اداره شهری یا کشوری را نیز به سهولت بیشتر از قبل خواهد داشت . 

صرفا تنها کاری که مدیر باید انجام دهد، نوشتن روندکاری هربخش از مجموعه خود می باشد وتبدیل آن به نمودار فلوچارتی ...

البته اگر این اپلیکیشن فلوچارت نما ، را در اختیار پژوهشگران و اصحاب علم قرار دهیم ، طبعا با ارتباطات گسترده مطالب علمی مانوس شده و به راحتی می توانند روند علمی هر مدل از  مبانی فکری مختلف را ترسیم و مورد بررسی قرار دهند و یا دانشجویان وشاگردان خویش را به سرعت وسهولت با مبانی مختلف فکری وعلمی آشنا و آنها را در آن علوم با اپلیکیشن مذکور تمرین دهند. 

 

*حتی این اپلیکیشن میتواند پایه ای برای برنامه نویسان و سازندگان بازیهای کامپیوتری باشند و وظیفه کنترل و هدایت مراحل مختلف بازی را برعهده داشته باشد.

 

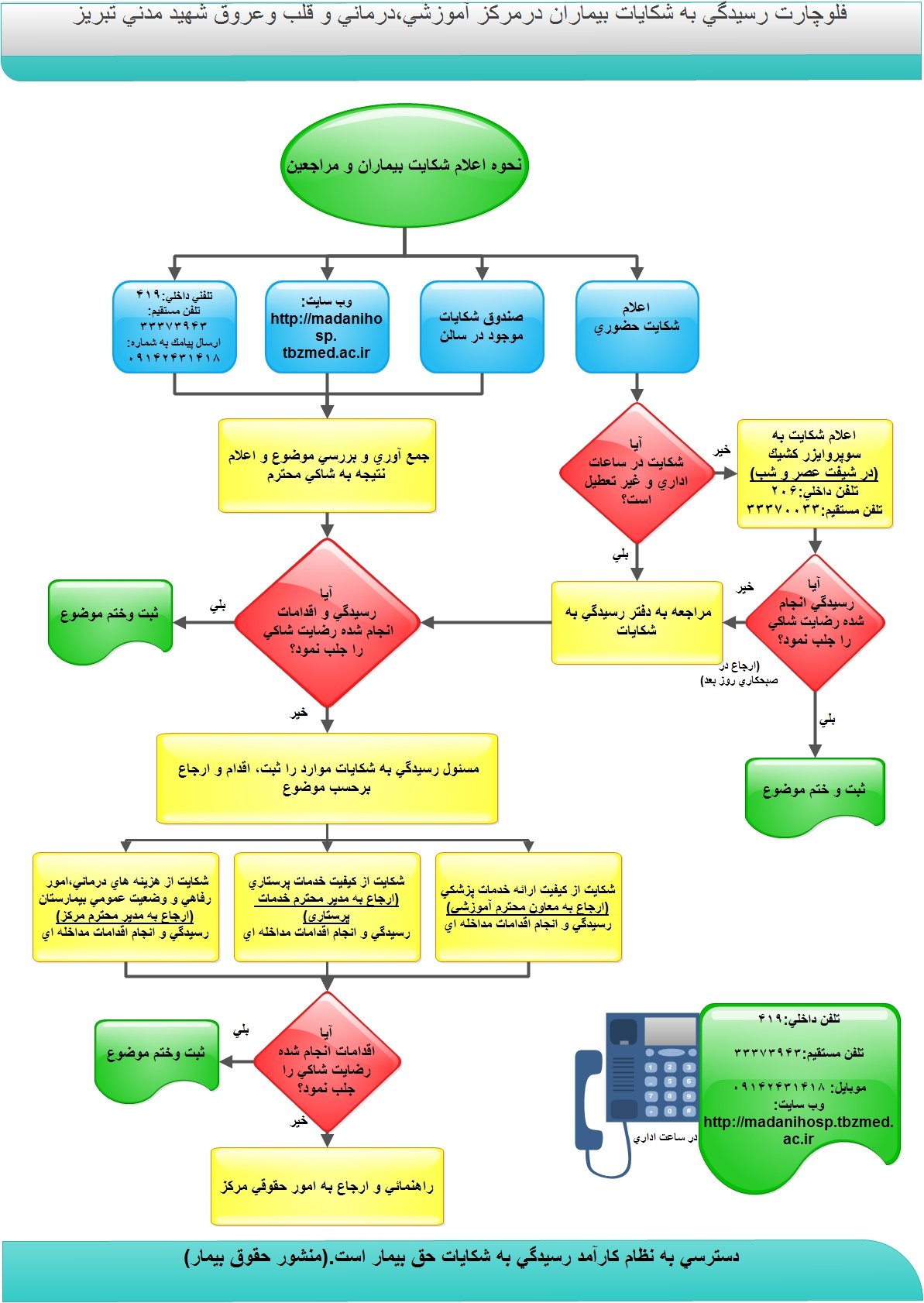
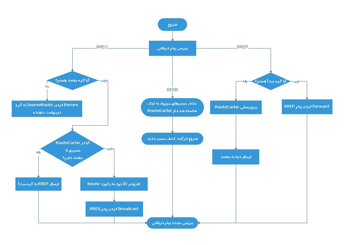
2-  نمونه هایی از نمودارهای فلوچارتی در زمینه های مختلف علمی یا مدیریتی:

796b8df387c159c1881cf0bd9702458f-2pro_ir.jpg.87b27915790bb05358d9d05e1326f8a6.jpg12345_84354.png.2842339ccef83e002d810df9a8c53ecf.png3.jpg.59bfb46fe3963bd790ab9bea83fd9961.jpg5.jpg.204ca67dd77d6eadb3e6457f30d96d4b.jpg2080453726_.jpg.c3d476b5884f8c1af009d0c36efdd1de.jpg242195944_unnamed(1).jpg.c9ece9b527df534c5b9645658a8a8104.jpg2063853050_unnamed(1).jpg.7e980450eee9255fbd07c6327d9e15ed.jpgunnamed.jpg.0ca4758f3a262341edcc9ae60dd8c472.jpg1606620232_download(1).png.4c72609ec6bfe14f0d514a771fcd05b3.pngDSR.jpg.e2a42c1feb987aa6fb33f5888353f0d5.jpgfolochartgrant.jpg.f8cb4e76c802e98a4f4831f170b2a6f6.jpgform13960412.jpg.ea5e1d1d1851c2bbf7a750d30c6f9b46.jpg9ed57764f0b4a31d902011b0b919e575.jpg.bdeb7e386927f32d3e43e44c6a98c054.jpg

لینک ارسال
به اشتراک گذاری در سایت های دیگر

در 3 ساعت قبل، basic 4 android گفته است :

دوست عزیز بنظر من از این عکس هات تو نت زیاد هست به نظر من شما آموزش ویدیویی یه خط به  توضیح بده

 

من اصلا نفهمیدم جریان چیه تو این عکس ها و پست ها 

 

ممنون

سلام 

هنوز چیز خاصی نگفته ایم واینها مقدمه هست ...

گرصبرکنید زغوره حلوا سازم ... کمی صبر کنید و دندان روی جگر بگذارید تا مرحله به مرحله مطالب را تا مرحله هفتم  خدمتتان  عرض کنم تا کامتان شیرین شود ان شاء الله

یک نرم افزاری دیشب وامروز صبح جهت سهولت گدگذاری باکسهای فلوچارت گفتم بنویسم و به این مراحل اضافه کنم تا کار عزیزان ، بسیار راحتتر وسریعتر گردد .

کمی هم امورات اسباب کشی منزل دارم انجام میدهم که باعث کندی کار شده...!  لذا اگر کمی تاخیری هم بشود به بزرگواری خودتان ببخشید.

لینک ارسال
به اشتراک گذاری در سایت های دیگر

باسلام وعرض تبریک میلاد باسعادت امیرالمومنین علی علیه السلام 

اما در ادامه آموزش ......

3- در نحوه ترسیم وقواعد ابتدائی ترسیم فلوچارت با معرفی نرم افزار  Visio و آموزش کوتاه وخلاصه ترسیم فلوچارت بااین نرم افزار 

 

3674b3cf-f89d-482c-9ad2-b3d1054a40b2.jpg.a59a772647c3060b3c9e9e910fe62fd3.jpg

آموزش ترسیم نمودار روند نما (فلوچارت) از الگوریتمهای مختلف :

بحث نحوه ترسیم نمودارهای فلوچارتی بسیار گسترده وپیچیده هست وبه صورت فنی شاید دهها علامت واشکال مختلف در ترسیم فلوچارتها بصورت استاندارد استفاده می شود 

لکن بصورت عمومی 5، 6 شکل از اشکال متعدد آن متداول بوده و در روند نگاری کاری یا علمی  غالبا  از آنها استفاده می شود که نرم افزار ما نیز بالطبع برای همان اشکال محدود طراحی شده ، البته به شکلی هست که می توان اشکال آنرا توسعه دادوبه دلیل آماده بودن کدها  توسعه دهنده زحمت زیادی در اینخصوص متحمل نمی شود.

اما آموزشهای متعددی در مورد ترسیم فلوچارتها از الگوریتمها وجود دارد که من یکی دونمونه را در اینجا برای افرادی که تازه به جمع برنامه نویسان ملحق شده اند ارسال میکنم ،چراکه  برنامه نویسان این آموزشها را درهمان اوایل تحصیل روش کدنویسی فراگرفته اند ونیازی به این آموزشها ندارند.

لینک فایل متنی آموزشی (Pdf)

آموزش الگوریتم فلوچارت (1).rar

___________________________________________

*  نمونه ای از روش استفاده از اشکال در ترسیم نمودار فلوچارتی در تصویر بالا وجود دارد ، اگر دقت نماییدمتوجه می شوید که 


بیشتر با شرطها و جملات امری (دستورات انتسابی ) شما  کار خواهید داشت

* برای شروع وپایان فلوچارت از شکل دایره * برای شرطها از شکل لوزی و بله وخیر روی خطوط خروجی لوزی * برای جملات انتسابی و جملات امری از شکل مستطیل (دقت نمایید برای اینکه در اپلیکیشن جملات برای مخاطبتان واضح ومفهوم دار باید در اشکال مستطیلی حتما جمله را بصورت جملات امری قرار دهید و ازجملات ناقص یا خبری پرهیز کنید) * درنرم افزار ما چون روند علمی یکی از علوم پایه کارمان طبق سفارش صاحبکارم بوده ، لذا از اشکال مخصوص ورودی وخروجی استفاده نشده است ونیازی هم به آنها نبوده است وغالبا هم نیازی به انها نمی شود .
= * جهت سهولت  ترسیم نمودارهای فلوچارتی بصورت زیبا در کامپیوتر  می توانید از نرم افزار  Visio  که همراه نرم افزارهای آفیس ارائه میشود استفاده نمایید.

 

برای آموزش نرم افزار visio آفیس آموزشهای مختلفی وجود دارد که آموزشهای متنی و لینکهایی دراینخصوص به شما معرفی میشود و در آخر بصورت خلاصه ومختصر آموزش روش ترسیم فلوچارت را در Visio برایتان دراین پست قرار میدهم : 

فیلمهای آموزشی visio :

https://www.aparat.com/user/video/user_list/userid/681920/usercat/110821

 

لینک دانلود آموزشهای  متنی visio :

http://s6.picofile.com/file/8390389792/amoozesh_visio.rar.html

 

لینک دانلود فیلم آموزشی روش ترسیم فلوچارت در Visio بصورت  مختصر وگویا برای نرم افزار :

http://s6.picofile.com/file/8390391618/خلاصه_آموزش_visioانسرسنتر.mp4.html

 

لینک ارسال
به اشتراک گذاری در سایت های دیگر

4- نحوه کد گذاری شاخه های فلوچارت های مختلف  جهت انتقال به دیتابیس :

 

* لینک دانلود فیلم آموزشی روش کدگذاری باکسهای نمودار فلوچارت :

http://s6.picofile.com/file/8390395100/کدگذاری_باکسهای_فلوچارت.mp4.html

 

*نمونه فلوچارت کدگذاری شده که برای یک پروژه تخصصی گروه پژوهشی می باشد که اولین بار برای آنها این برنامه رانوشتم:

 

1577424777_1(2)_3_x.jpg.27d504d6f80285f4fbeba04871b73d1f.jpg

لینک ارسال
به اشتراک گذاری در سایت های دیگر

*نرم افزار تحت ویندوز کد گذاری باکسها و شاخه های فلوچارت های مختلف  به همراه انتقال آنها به دیتابیس در محیط B4J  :

 

لینک دانلود نرم افزار کدگذاری باکسهای فلوچارت  :

 

http://s7.picofile.com/file/8390404384/asli_kamel_read_write.rar.html

 

 

لینک دانلود فیلم آموزشی روش استفاده از نرم افزار کدگذاری باکسهای فلوچارت:

 

http://s7.picofile.com/file/8390453492/آموزش_کاربانرم_افزار_کدگذاری_باکسها.rar.html

لینک ارسال
به اشتراک گذاری در سایت های دیگر

بایگانی شده

این موضوع بایگانی و قفل شده و دیگر امکان ارسال پاسخ نیست.

  • کاربران آنلاین در این صفحه   0 کاربر

    • هیچ کاربر عضوی،در حال مشاهده این صفحه نیست.
×
×
  • اضافه کردن...